$0+

Copy-paste vertex weights (Blender addon)

I want this!

Copy-paste vertex weights (Blender addon)

$0+
2 ratings

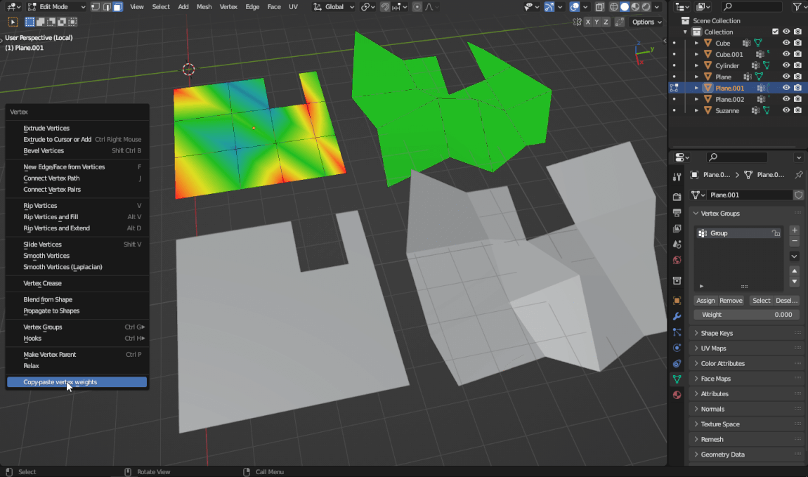
Blender addon with an Edit mode operator (accessed through the Vertex menu, shortcut Ctrl + V), that lets you quickly copy-paste vertex weights between lines, loops, or face areas with topological match. See preview .gifs for some examples.

To correctly select face areas, you need the active vertex to be on the border of the selection and also to be shared by two faces. The rest of the selection only needs to be faces. When pasting, the active vertex of the selection must be the topological equivalent of the active vertex selected when copying.

$
I want this!
Size
7.57 KB

Ratings

5
(2 ratings)
5 stars
100%
4 stars
0%
3 stars
0%
2 stars
0%
1 star
0%
Powered by